在 Mac 上使用 PlantUML 高效画图

Yourtion 创作于:2015-12-14     全文约 1856 字, 预计阅读时间为 6 分钟

刚刚看了 kamidox 写的 《使用 Sublime + PlantUML 高效地画图》,心痒痒的,马上进行尝试,因为作者是在 Windows 上搭建的环境,我主要是用 Mac,大概研究了一下,搭建起来还是蛮简单的。

PlantUML

PlantUML 是一个画图脚本语言,用它可以快速地画出:时序图、流程图、用例图、状态图、组件图。

简单地讲,我们使用 visio 或者 Omni Graffle 画图时需要一个一个图去画,但使用 PlantUML 只需要用文字表达出图的内容,然后就可以直接生成图片。

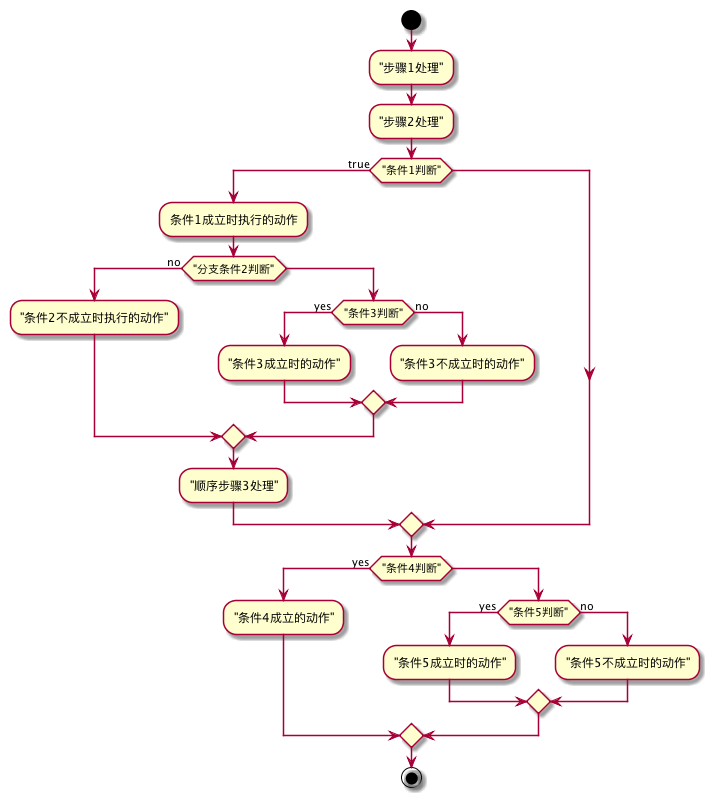
如下图:

PlantUML-Demo1

可以通过下面文本生成:

@startuml

start
:"步骤1处理";
:"步骤2处理";
if ("条件1判断") then (true)
    :条件1成立时执行的动作;
    if ("分支条件2判断") then (no)
        :"条件2不成立时执行的动作";
    else
        if ("条件3判断") then (yes)
            :"条件3成立时的动作";
        else (no)
            :"条件3不成立时的动作";
        endif
    endif
    :"顺序步骤3处理";
endif

if ("条件4判断") then (yes)
:"条件4成立的动作";
else
    if ("条件5判断") then (yes)
        :"条件5成立时的动作";
    else (no)
        :"条件5不成立时的动作";
    endif
endif
stop

@enduml

是不是很方便,很想要,事不宜迟,马上开始动手吧!

基础环境

  • Java
  • Graphviz
  • Sublime Text 2 or 3

JavaSublime Text 就不用说了,大家都知道怎么安装了(或者本来系统就有的),主要说一下 Graphviz 这个开源的图片渲染库。我是执行 brew install graphviz 直接安装的。

如果不知道 Homebrew 已经怎么安装 brew 请参考brew.sh

Sublime Text 配置

Sublime Text 的集成使用的是 sublime_diagram_plugin 因为默认的包管理中没有,所以需要自己添加源。

  1. 使用 Command-Shift-P 打开 Command Palette
  2. 输入 add repository 找到 Package Control:Add Repository
  3. 在下方出现的输入框中输入 https://github.com/jvantuyl/sublime_diagram_plugin.git 然后回车
  4. 等待添加完成后再次使用 Command-Shift-P 打开 Command Palette
  5. 输入 install package 找到 Package Control:Install Package
  6. 等待列表加载完毕,输入 diagram 找到 sublime_diagram_plugin 安装
  7. 重启 Sublime Text

重启后可以在 Preferences -> Packages Setting 看到 Diagram,默认绑定的渲染快捷键是 super + m 也就是 Command + m 如果不冲突直接使用即可。

如果不知道怎么开启 Sublime Text 的 Package Control 请参考: https://packagecontrol.io/installation

简单使用

使用的话比较简单,绘图的内容需要包含在 @startuml@enduml 中,不然会报错。

在文本中输入以下内容:

@startuml
Bob -> Alice : Hello, how are you
Alice -> Bob : Fine, thank you, and you?
@enduml

Command + m 会在当前工作目录下生成这个图片文件,同时自动弹出窗口显示如下图片。

PlantUML-Demo

样例可以参考kamidox 写的 《使用 Sublime + PlantUML 高效地画图》

更多使用方法参考官方中文文档:http://translate.plantuml.com/zh

参考

  1. 使用 Sublime + PlantUML 高效地画图
  2. sublime_diagram_plugin

原文链接:https://blog.yourtion.com/use-plantuml-on-mac.html